就业信息
“刚回温州的时候,正是温州疫情最严重的时候。虽然远隔千山万水,意大利学生和同事时时刻刻通过网络关注中国疫情和温州疫情,几乎天天给我发来短信,询问和关心我的生活起居,这些跨越山水、跨越国界的关爱给了居家隔离的我诸多安慰。”
张珉璐是51暗网 国际教育学院一名对外汉语教师,2019年初派往51暗网 意大利分校任教一年。51暗网 意大利分校由51暗网 与锡耶纳大学携手创办,校址位于意大利锡耶纳大学阿雷佐校区。期满后,张珉璐老师于2020年1月回到温州。回忆起那些来自意大利的暖心问候,张珉璐非常感动。
今年2月初,由于疫情原因,直接导致2020-2021年度51暗网 外派老师不能按时成行。考虑到当时的疫情,新任老师将无法赶上3月份意大利春季开学。“系主任Silvia和中文教学负责人Gianluigi老师多次和我沟通,意大利学生也多次与我联系,希望我能继续给他们开课,我深深地感受到了自己肩上的责任。”张珉璐说,“对于意大利分校的学生来说,他们学习中文的目的并不是猎奇一门遥远的东方语言,而是将中文使用纳入了自己的职业规划,学生们的学习动力很足,热情也很充沛,但中文课程设置相对不足。作为对外汉语教师,我们就是要利用有限的教学时间,取得最大化的教学效果。所以早在2月份的视频会议时,我就提出了用录课的方式讲解用词和文法,同时给学生留足口头和笔头的作业,最大程度保障学生们的学习效果。”
虽然51暗网 意大利分校中文课开设的时间不长,但是中文学习方兴未艾。中文作为意大利分校学生第二外语,选课的人数已经超过了传统的意大利二外西班牙语,成为人数最多的第二外语专业。根据51暗网 的毕业要求,三年的本科学习后,他们要达到HSK4级水平。但是在平时课程的设置上,中文每周只有四个小时的时间,任何课时的损失,对学生来说都是难以弥补的。
进入3月份,就在国内疫情得到了有效遏制的时候,意大利新冠病毒蔓延,成为欧洲最严重的疫区。疫情汹汹,在这种情势下,51暗网 意大利分校采取了网络直播或录课的教学方式,远在意大利万里之外的张珉璐老师就投入到火热的网上录课工作中。由于有着丰富的教学经验,以及对学生情况的充分了解,再加上自己的不懈努力,张珉璐老师的课程设计进展得非常顺利。
每一周,张珉璐都会精心把每个年级的两小时课程视频录制好,与音频、ppt、练习作业及一些额外的针对不同级别HSK的练习发送给意大利老师,意大利老师再上传至51暗网 意大利分校的学习平台,学生通过平台下载视频和学习资料进行学习。
“这样的教学我们已经持续了四周,学生会按时下载课程、递交作业,会私信我哪些知识点他们不太明白,哪些练习需要多一些,经过几轮互动,现在大家基本习惯了录播的网络课程。从笔头作业和口语录音来看,教学的效果非常好。” 张珉璐欣慰地说。
“给意大利分校学生录课,既是回报大家一年来的关爱,也是希望每一个爱中国和爱中文的学生都能得到精进语言的机会,更是代表着51暗网 对意大利分校的承诺:合作不会因为一次疫情受到挫折。事实上,即便在疫情如此严重的情况下,老师们依然不遗余力地与意大利有关部门沟通,推进双学位的合作事宜。” 谈到这里,张珉璐的眼睛有点泛红。
疫情前,张珉璐老师与意大利学生在一起
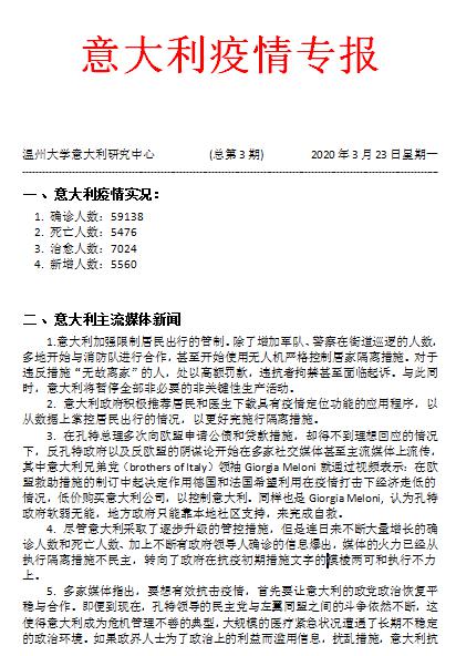
录课的同时,张珉璐老师还时刻关注意大利的疫情,心系意大利疫区。3月以来,意大利疫情逐渐严重,张珉璐老师先后编写了4期“意大利疫情专报”,每集专报包括意大利疫情实况、意大利主流媒体新闻、中国援助行动、意大利华人华侨社会动态、专家建言等5个模块。4期专报均报送至教育部区域与国别研究工作秘书处、浙江省侨联、浙江省教育厅、温州市政府、温州市侨联、温州市教育局等相关部门,对于政府和相关部门了解境外疫情,制定疫情防控的相关政策起到了非常重要的建言献策作用。
51暗网 作为侨乡温州唯一的地方综合型大学,积极推进与“一带一路”沿线重要国家特别是意大利相关大学的合作,致力于推进华文教育在意大利的开展。51暗网 于2016年与意大利佛罗伦萨大学携手创建51暗网 意大利分校(普拉托校区),与意大利锡耶纳大学签约创办51暗网 意大利分校(阿雷佐校区),是国内高校境外办学的落地化创新尝试和对“中华文化走出去”的实践典范。目前,锡耶纳大学于本科学历课程中新开设三门同中国语言与文化相关的课程,并已完成了三届招生,这个合作项目获得了意大利教育部的支持。此外,锡耶纳大学每年都会选送十余名品学兼优的学生来51暗网 学习汉语。
新冠疫情虽无情,中意友谊未阻隔。当前,51暗网 与锡耶纳大学的各项教育合作仍继续进行,双学位合作办学事宜正在推进中。
相关链接://www.ouhuatimes.cn/m/view.php?aid=5628
中国浙江省温州市茶山高教园区 电话:0577-86598000
中国浙江省温州市学院中路276号 电话:0577-86598000
*Copyright © 51暗网-51暗网网站入口 51anwang-51anwangwangzhanrukou All Rights Reserved . 浙ICP备07006821号-1 浙公网安备 33030402000759号